您好,歡迎來到泓灼會計!
據國家稅務總局網站消息,為貫徹落實中辦、國辦印發的《關于進一步深化稅收征管改革的意見》,深入推進稅務領域“放管服”改革,優化營商環境,切實減輕納稅人、繳費人申報負擔,根據《國家稅務總局關于開展2021年“我為納稅人繳費人辦實事暨便民辦稅春風行動”的意見》(稅總發〔2021〕14號),7月9日,國家稅務總局發布《關于增值稅 消費稅與附加稅費申報表整合有關事項的公告》(以下簡稱《公告》)。
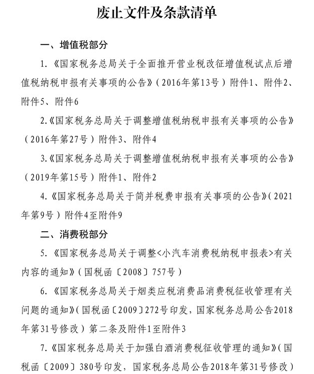
《公告》明確,自2021年8月1日起,增值稅、消費稅分別與城市維護建設稅、教育費附加、地方教育附加申報表整合,啟用《增值稅及附加稅費申報表(一般納稅人適用)》、《增值稅及附加稅費申報表(小規模納稅人適用)》、《增值稅及附加稅費預繳表》及其附列資料和《消費稅及附加稅費申報表》,《廢止文件及條款清單》所列文件、條款同時廢止。



上一篇:
大學生在深圳創業有什么補貼政策嗎?
下一篇:
增值稅一般納稅人的認定標準有哪些?印花稅是對在經濟活動和經濟交往中書立、領受具有法律效力的憑證的行為征收的一種稅。在企業經營期間,其進行稅務申報通常會涉及到印花稅。因此,有關于印花稅繳...
當前,對于市場中很大一部分企業來說,其都需要在經營期間按時完成殘保金繳納。因此,這類企業的經營者和負責人也就對殘保金計算及繳納方法格外關注。下面就隨深...
企業亂賬是指企業在財務記錄過程中出現混亂、錯誤的賬目記錄情況。這可能會導致企業財務失真、稅務風險加大,嚴重時甚至會受到管理部門處罰。因此,為了保證企業...

貼心服務
一站式360度全方位服務
安全保密
客戶信息實行最高等級保護
高效便捷
不放過為客戶節省每分鐘的可能
售后保障
專家級售后服務,保您全程無憂
